![]() |
![]() |
![]() |
| Parts | Services | Tools | About | Contact |
| Featured Products |
| Alloy Dimmer Knobs | Straight Tail Rudder Hinge Brackets | Flap Cable Lube Tool |
| Featured Services |
| Fuel Selector Valves | Cabin Door Handle Pin Fix | Heat Mixer Valves |
| Technical Assistance |
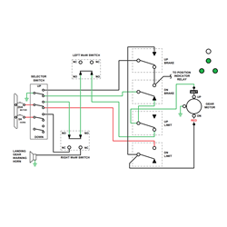
| Magic Hand Safety System | Wiring Diagrams | Landing Gear Issues |
![]() |